When designing navigation and menus for a website, a designer has a large window of viewing space to think about. There is a lot of space to work with, but there is also a balance to understand about the space that is being taken up. How large or small should text be? How big should the images be?
These are all great questions for a website, but what should a designer think about when designing an app? The navigation is a bit different on an app as compared to a website when viewing on a computer. The menus are more condensed, and the clicks (taps) a users takes should be simplified. It should be easy for a user to find what they are looking for.
According to Bowers, information architecture has two primary concerns within a mobile/app version:
Identify and define the content and functionality that exists within mobile interfaces, and determine how different pieces of content within mobile interfaces relate to each other.
In addition, the goal of mobile/app functionality is to help users find information quickly and intuitively. The following ideas will also help positively impact the usage of an app…
The content should be prioritized as the font is smaller and more condensed. If you don’t need the information, then it shouldn’t be in the app. The text should be easy to read – not too big and not too small. Hand positions are also important and should be discussed on each screen. Bowers also explains that users dislike entering text in fields, so that should be limited.
City of Roswell – App Proposal
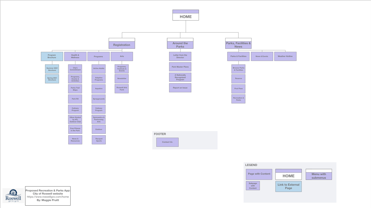
The City of Roswell, GA has a municipal website at roswellgov.com. This website is very informative and has a simple navigation, but there is a lot of text and information to go through. Below is my proposed app site map for the City of Roswell. I will expand on my ideas through the rest of this blog post.

My dad works for the City of Roswell as the Superintendent of Parks. I grew up in the Recreation Department – at parks, on trails, in camps and as an athlete. The city has an award-winning and nationally recognized recreation and parks department.

I believe the most important parts of the Roswell website are the Residents, Businesses and Services menus. For this app proposal, I had the idea of taking some of the more specific parts of the website and transforming them into an app. Ideally, this app would not be like the broad website that is roswellgov.com, but it would be more centralized on the Residents tab on the main navigation page, specifically the Recreation, Parks, Historic and Cultural Affairs programs.
The three main menus on the Home page of the app would be Registration, Around the Parks and Parks, Facilities & News.
The Registration menu would have all of the information residents need to find out about different programs, camps, clinics, events and health & fitness opportunities they can sign up for. This will also include a link to the most up-to-date brochure for recreational activities (camps, performing arts, and sports).
The Around the Parks menu will include a Letter from the Director that will be updated monthly, the Park Master Plans, News about the Park on a national scale and an option to report an issue.
The Parks, Facilities & News menu would include all of the geographical information about the parks, how to reserve spaces for event/parties, news and weather hotlines/updates.
I would also add a navigation bar that remained consistent while using the app. The menu would include a Home button in the middle and the other menus that were not clicked.
I believe this app could help residents find information quickly and while on-the-go. Having grown up in Roswell, the recreation and parks are very important to the community and a big part of the culture. There is a lot to do in Roswell and the activities and parks are continually evolving and being updated. I think this app could be a huge help for people wanting to learn more about their community and how to get active.
References
Bowers, M. Information Architecture principles for mobile. Toptal. Retrieved from https://www.toptal.com/designers/mobile-ui/information-architecture-principles-infographic
Roswellgov.com